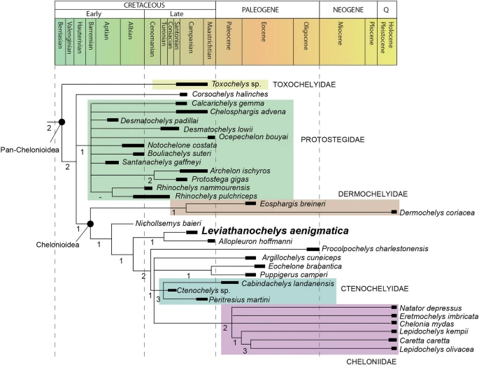
Les archéologues ont mis à jour la carapace énorme d’une tortue géante, une nouvelle espèce appelée Leviathanochelys aenigmatica, un nom inspiré du Léviathan, créature marine biblique.
Les os d’un reste de bassin et de la carapace de cet animal qui pouvait faire la taille d’un rhinocéros ont été découverts dans la région de Cal Torrades en Espagne.
crédit image ICRA_Arts
Au vu du squelette, les paléontologues estiment que cette espèce qui vivait à la période du campanien du crétacé pouvait mesurer dans les 4 mètres, soit un peu plus que Stupendemys geographicus qui a vécu quelques millions d’années plus tard.
Mais également aussi plus grande que Archelon, la plus grande tortue connue jusqu’alors, qui vivait à la fin du Crétacé, il y a 66 millions d’années.
Crédit photo Nature.
Cette découverte de fossile de tortue géante pose de nombreuses questions aux experts. Les caractéristiques particulières de son bassin et de sa carapace font imaginer un nouveau groupe de tortues encore inconnu.
D’autre part, les scientifiques pensaient auparavant que les tortues géantes vivaient dans les eaux américaines et ce fossile européen remet en question cette idée.
D’ailleurs dans le nom Leviathanochelys aenigmatica, il y a le mot énigme.
Au vu du nombre de prédateurs à l’époque, malgré son gabarit imposant, cette tortue géante n’aurait toutefois probablement pas battu le record de longévité de Jonathan, la tortue des Seychelles.
Plus d’informations sur Nature ici

